我們將使用cookie等資訊來優化您的體驗,繼續瀏覽即表示您同意我們使用。欲瞭解詳細內容,請詳閱
隱私權保護政策
×
永光長老教會
SEARCH:
關於我們
關於我們
奉獻支持
影音連結
最新消息
主日講章
十二月小組講章
十一月小組講章
一月小組講章
培育學校
營會
課程(班)
申請表單
洗禮/轉籍相關
場地租借
聯絡我們
最新消息
首頁
最新消息
全部最新消息
21
09
2025
分享至Facebook
分享至Twitter
分享至Plurk
分享至LINE
分享至Linkedin
分享至Whatsapp
分享至Weibo
分享至Blogger
分享至Gmail
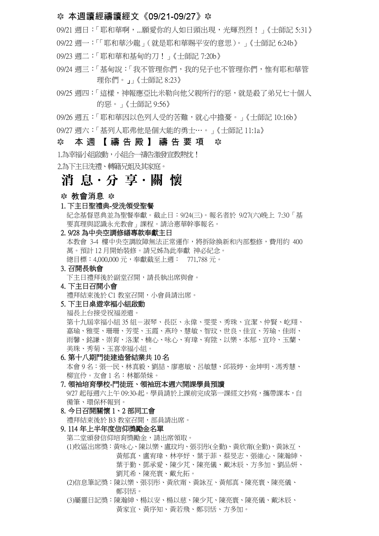
2025/9/21 消息關懷
回上頁
產品搜尋
聯絡我們
回首頁
SEARCH:
關於我們
關於我們
奉獻支持
影音連結
最新消息
主日講章
十二月小組講章
十一月小組講章
一月小組講章
培育學校
營會
課程(班)
申請表單
洗禮/轉籍相關
場地租借
聯絡我們
+886229418353
https://youtube.com/c/ElightChurch
church@e-light.tw
https://www.instagram.com/elight.church/
https://www.facebook.com/elight.tw